网约车驾驶员资格证和车证怎么办理?要多少钱

来源:12123违章查询网    时间: 2020-11-09 10:19

想要从事网约车业务,需具备3证,即:网约车驾驶员从业资格证、网约车车辆运输证、网约车经营许可证。

网约车驾驶员资格证办理流程:

具有三年以上的驾龄、三年内没有一次性记满12分的、没有犯罪记录、如果是外地的朋友,需要办本市的居住证,满足了以上的要求基本上就可以去滴滴中心申请办理!(申请了,然后就是背景审核,在这背景审核期间可看一下办理人证的考试题库,题库可以去滴滴APP)

背景审核通过就可以去参加考试,考试有两项内容:全国公共科目考和地方试题,两项考试合格,人证就到手了,有效期为5年。

网约车驾驶员资格证和车证怎么办理?要多少钱

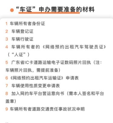
车证办理流程:

办理车证就比人证要稍微简单些!

网约车驾驶员资格证和车证怎么办理?要多少钱

1:首先对车子的要求:排量必须是1.6L或者是1.4t以上,5年以内的车,7座以下的都可以,满足了以上的要求,也可以申请办理车证。

2:然后去办理GPS卫星定位系统,有指定的地方安装,大概费用是630左右。

然后在网上提交资料,审核通过去验车!验车合格了接下来就去改保险,把非运营保险改为营运保险,保险改好了,然后再提交资料。

然后由专业部门去运管改行驶证,改为预约网约车证。

3:申请现场验车

申请人需携带《车载终端检测通过证明》、《车辆终端采购发票》和《营运险保单》到区交通局申请现场验车。

4:领取《网络预约出租汽车运输证》("车证")

验车通过后,申请人到各区交通局服务窗口自取或以邮寄的方式领取《网络预约出租汽车运输证》("车证")。

每个城市网约车驾驶员“认证+车证”办理流程可能不太一样,在办理前最好去交通局提前了解一下,需要准备哪些材料,要多钱,考试主要考什么,做到心里有数。

上一篇: 网约车驾驶员资格证网上报名

下一篇: 滴滴注册司机车辆要求,滴滴注册司机怎么注册

精彩推荐

车主都在看